PDF版
下一版
上一版
七版:健康
总第2356期 >
2019-04-16
编印
返回阅读
|
视觉导航
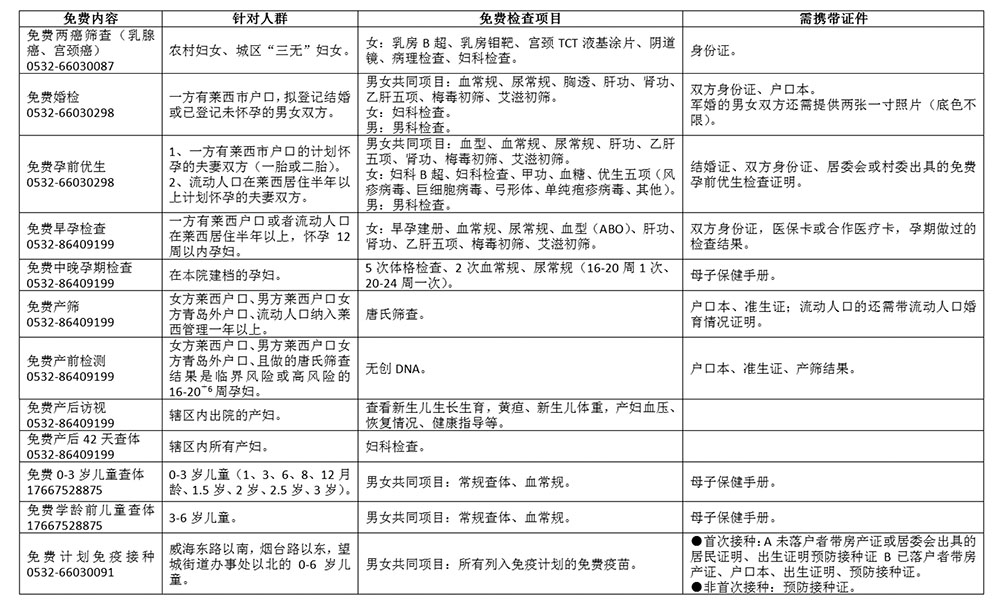
我市为育龄妇女免费查体
刊发日期:2019-04-16 阅读次数: 作者:lxxwzx 语音阅读:
为进一步提高育龄妇女生殖健康水平,我市由政府买单,在市妇幼保健计划生育服务中心组织开展为已婚育龄妇女免费健康查体活动。据了解,市妇幼保健计划生育服务中心遵循“以保健为中心,以保障生殖健康为目的,保健和临床相结合,面向群体,面向基层,预防为主”的妇幼卫生工作方针,承担全市妇女儿童医疗保健及计划生育技术服务。
复制链接
下一篇
上一篇
返回目录