
近日,记者从市教体局获悉,为响应广大家长、学生的热切期盼,市教体局教研室继成功举办寒假第一期名师讲堂后,4—5月将连续举行7期名师讲堂。16位名师精心打磨“烹制”知识盛宴即将开席。本次青青义教网络报名系统自3月30日正式启动。
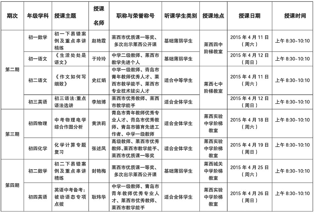
据青青义教主要策划者市教体局教研室初中部主任史永军介绍,本次义教活动从4月11日第二期到5月31日第八期,前后持续2个月,每周利用周末双休日,连续组织7期名师义务辅导。授课内容包括语文、数学、英语、物理和化学等五大中考学科的重难点知识讲解、解题方法和复习策略,每期针对不同的学生类别,针对性和实效性强。本次义教活动,面向全市初中各学段学生,学生可结合自己学习情况通过网络自愿选取听课时间和学科。听课学生需网上填报听课证中的有关信息,并下载打印听课证。本次名师讲堂报名网分内网和外网,内网(莱西教育局域网)网址:http://172.23.180.91/;外网(互联网)网址:http://218.201.109.118:888/。每次名师课堂仅安排一所学校组织一次授课,感兴趣的学生可申请听遍本次所有名师的辅导课。由于场地所限,每次听课名额受限,每场名师课堂听课名额报满后,网络申报窗口将自动关闭。自第三期开始,学生可同时申报多个学科,每次名师讲堂需学生持听课证在规定时间提前到达听课学校。希望家长护送陪同孩子前往听课学校,确保学生人身安全。
广大家长学生如有咨询问题,可联系教体局教研室初中部,联系电话:66030680。
初中“青青义教——百位名师公益行”四月份名师讲堂授课安排
